山东现代学院2020年硕士招聘公告


- 只争朝夕 不负韶华
- 山东现代学院2020年硕士招聘公告



山东现代学院创建于1993年4月,2003年在山东民进中西医进修学院及山东现代计算机学院的基础上,经山东省人民政府批准,国家教育部备案成为具有独立颁发学历文凭资格的全日制普通高校——山东现代职业学院。2015年4月,经国家教育部批准(教发函【2015】58号)在山东现代职业学院的基础上建立应用型普通本科高校——山东现代学院。
现·代·简·介



现·代·简·介

学院位于山东省会济南高新技术开发区,地理位置优越,园林式校园,环境幽雅。现有在校生万余人,面向全国17个省份招生。学院占地面积1266亩,校舍建筑总面积39.43万平方米,现有多媒体教室296个,共28206座,教学科研用计算机2630台,实现所有教室多媒体化;图书馆藏纸质图书134.74万册,电子图书24万册,建有完善的计算机网络服务体系。





学院现有专任教师796人,其中高级职称者299人,具有硕士学位的教师386人,“双师型”教师317人。设有医学院、护理学院、电子信息学院、汽车技术学院、经济管理学院、建筑工程学院、人文学院等7个二级学院,开设本科专业26个,专科专业21个,形成了以医学、工学、管理学和教育学为主体,兼顾其他学科协调发展的学科专业建设格局。




学院秉持“天道酬勤”的校训和“立德树人、知行合一”的育人理念和“自强不息,追求卓越”的现代精神,坚持育人为本,进德修业;坚持质量立校、人才强校、特色兴校;坚持为山东经济和社会发展服务,在各级政府、教育主管部门的领导和大力支持下,在社会各界同仁的关心和帮助下,学院从无到有、从小到大,为社会培养了数万名应用型人才。





为进一步加强人才队伍建设,满足学院教育教学发展需要,保障学院事业持续快速发展,现面向社会诚聘优秀人才。




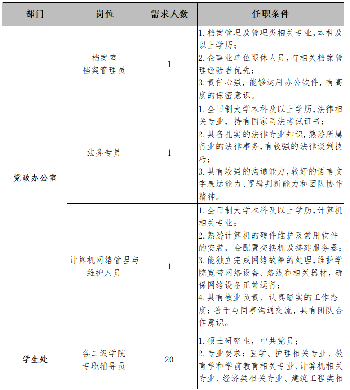
行政职能部门



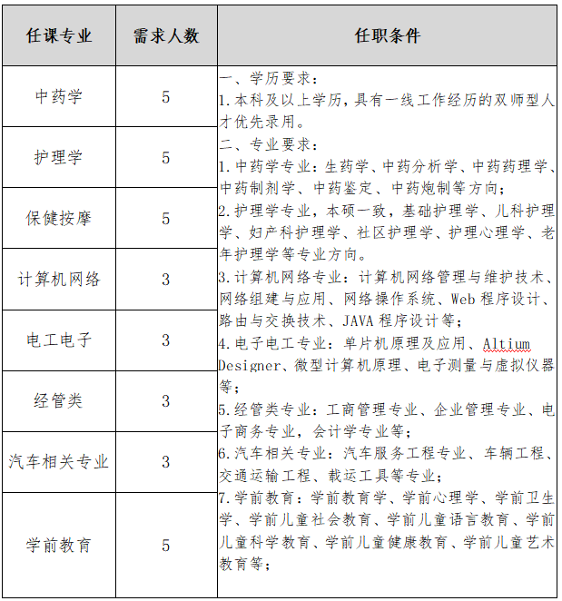
护理学院-专职教师




医学院-专职教师




建筑工程学院-专职教师




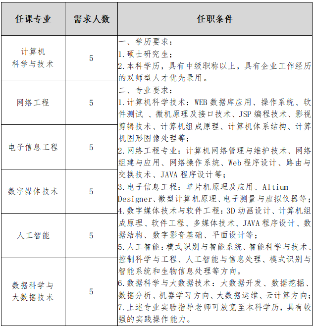
电子信息学院-专职教师




汽车技术学院-专职教师




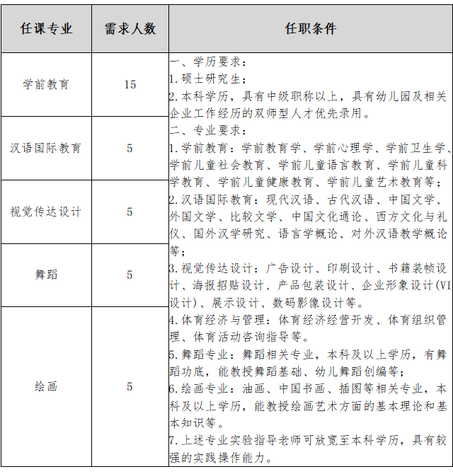
人文学院-专职教师




经济管理学院-专职教师




基础部-专职教师




山东现代职业技工学校-专职教师




- 1.可观的薪酬待遇学院建有完善的薪酬体系、绩效考核激励制度和健全的教学科研奖励机制,学院鼓励教职员工在完成规定工作量的同时,积极投身学科专业建设和科研工作中,教科研奖励优厚。2.完备的生活保障为刚毕业的教职员工提供免费教师公寓住宿周转,享受寒暑假及国家法定节假日,每日往返学校免费班车,按照国家规定缴纳“五险一金”,转接档案、协助办理在济落户手续等。
薪资待遇



- 3.优厚的福利待遇协助办理济南市研究生租房和住房生活补贴,进行济南市高层次人才认定,节假日享有优厚的员工福利,员工生日赠送蛋糕卡。4.良好的发展平台 学院统一组织进行高校教师资格认定,具有初、中及高级职称自主评定;提供参加学术(专业)研讨会,专业业务培训等机会。5.丰富多彩的教工活动工会每年组织丰富的教职工文娱活动,关注职工身心健康发展,让员工专心工作,开心生活。
薪资待遇


- 报名:应聘者将个人简历及资料以PDF格式发送至邮箱uxdrs@163.com,邮件主题为“应聘部门/院系+岗位+专业+姓名”。

报名方式




- 根据应聘人员提交的信息资料,按照招聘条件和要求对应聘人员进行资格审查,择优确定参加综合考核名单。
资格审查




- 考核组织形式为笔试、面试、试讲等综合考核环节,均采用百分制计算成绩,根据总成绩由高到低确定通过人员。
综合考核





- 综合考核通过人员,在规定时间内,按照《山东现代学院新入职人员体格检查表》到县级以上公立医院体检,体检合格者方可办理入职手续。应聘人员未按规定时间和要求办理入职手续者,视为自动放弃。
入职报到及体检




- 1.学院地址:山东省济南市经十东路20288号2.联系人及电话:孙老师 张老师0531-88275328联系邮箱:uxdrs@163.com学院官网:http://www.sdxd.edu.cn/
联系方式


高薪诚聘人才
一起让梦想起航




