
推客A分享商品海报/商品链接/商品卡/给用户
用户在30天内下单,推客A得佣金(购买小店内其他商品也计算佣金)

同一个小店店铺,推客A和推客B同时发送了分销商品给用户
如果用户是在推客A分享的商品详情页下单了,佣金结算给推客A
如果用户是在推客B分享的商品详情页下单了,佣金结算给推客B
推客A分享直播间/直播海报/预约海报/给用户
用户在3天内下单,推客A得佣金;下单后的30天内再下单,推客A也可获得佣金(购买达人橱窗内其他商品也计算佣金)

推客A分享短视频给用户
用户在3天内下单,推客A得佣金,下单后的30天内再下单,推客A也可获得佣金(购买达人橱窗内其他商品也计算佣金)

示例:假设一级佣金规则为10%,A为推客,B为客户
A分享直播间/短视频/商品给B,B购买商品,A得10%的佣金
示例:假设一级佣金规则为10%,二级佣金为5%,A、B为推客,C为客户
A分享锁客海报给B,B成为A的下级,B分享直播间/短视频/商品给C,C购买商品,B得10%的佣金,A得5%的佣金

注:
1. 店铺其他商品:指店铺内有带货机构推广计划的商品。若用户购买了店铺内无带货机构推广计划的商品,则不计算佣金。
举例:用户通过某商品染色链接A进入商详时,会同时染色该商品和该商品所属的店铺,后续该用户在30 天内通过社群等计佣金场景进入该店铺下单店铺其他商品后,都会给上述商品染色链接A所属的推客计佣。
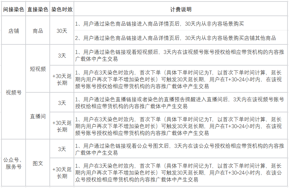
2. 内容推广载体染色时效从用户进入相应内容推广载体起计算。
3. 仅内容创作者授权的内容推广载体,会计算佣金;未授权的内容推广载体,用户进入购买后不计算佣金。
4. 内容场景包括视频号、公众号、服务号等场景。
Q1:什么是染色?染色后锁客时间和场景是怎样?
A:消费者通过访问带货者分享的带有推广参数的商品推广载体下单,即完成染色,染色载体可以是商品(包括:商品卡、商品链接、商品海报等)或者内容(包括:直播预约/二维码、短视频等)。
Q2:什么是直接染色和间接染色?优先顺序怎样
A:在推广商品场景下,消费者通过带货者分享的带参数商品卡、短链接、海报等访问商品详情实现直接染色;消费者在直接染色访问过的商品后,对商品对应的店铺实现间接染色;
在推广内容场景下,消费者通过带货者分享的直播预约/二维码、短视频、进入直播间或观看短视频后实现直接染色,消费者在直接染色访问过商品后,对直播间/短视频所属视频号实现间接染色;
当消费者的订单同时有直接染色和间接染色时,优先结算给直接染色;当商品同时被不同的带货者分享给统一消费者,订单结算给最后一次完成直接染色的带货者。
Q3:是否支持自购、送礼等方式获得佣金?
A:支持,消费者从你推广的商品中发起送礼给好友,或带货者从自己推广的商品中自购,订单完成结算后均可获得佣金。
Q4:哪些场景下无法获得佣金?
Q5:推客分销计算佣金场景
分享场景1:带货者分享带参商品详情为直接染色,转发不会修改带参
分享场景2:送礼物等同于下单,也会被染色逻辑覆盖
分享场景3:访问商品详情,间接染色同店铺有推广计划的商品
分享场景4:消费者通过「购物订单与卡包」、搜索购买,被历史染色覆盖,不新增染色
分享场景5:同一商品的不同规格,同一染色,不再细分
分享场景6:直接染色优先级高于间接染色
分享场景7:同一商品,最新的直接染色会覆盖旧的染色
分享场景8:购物车下单,不影响原染色逻辑和优先顺序
分享场景9:同一视频号,最新的直接染色会覆盖旧的染色
分享场景10:染色过的内容二次分享,如果是同机构合作推客,可以转换链接到最新推客
分享场景11:公域场景二次进入,在锁客时间内,会计算佣金
